📝 My Role
Product Manager
Product Designer

As the third core team member in the team, besides two founders, I also worked closely with them on the initial ads testing plan, naming, branding & positioning strategy, visual direction, etc., to refine the concept to a solid business idea and go-to-market strategy.  
🌟 FEATURE HIGHLIGHTS
Main Dashboard

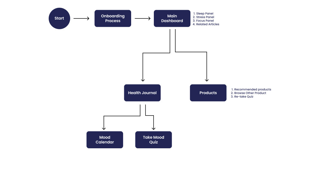
The main dashboard allows users to see an overview of their health, especially the sleep, stress and focus data overtime. Pair with Bestof U supplement, users will be able to visualize solid improvement of their health.
Sleep Panel

The sleep panel allows users to have a deep dive look of their sleep trend with personalized suggestions. User will be able to set goals for their ideal sleeping time and track their progress everyday.
Stress Panal

The stress panel allows users to have a deep dive look of their sleep trend with personalized suggestions. User will receive stress-related articles based on their personal stress score.
Health Journal

The health journal allows users to input their mood each day to eventually track their mood overtime. Apart from data-driven solution to see users' health condition, the health journey allow them to track their feeling from a more emotional angle.
📐 Process
The concept of Bestof U is through customizing supplement plan for men to help them achieve the best of themselves. According to the market research that most of the men who want to take supplement don't know which supplement they should take, we decided to have a quiz function that allow customers to distinguish which supplement is good for them. Apart from the quiz feature that helps them to get personalized care, we also designed the Bestof U mobile app to help them visualize how much they are improving through the solutions, by providing both of their health data visualization and mood tracker. Then, we conduct a competitor analysis, determined MVP features for the soft-launch, and translate them into user flow and a detailed wireframe. 
User Flow
Wireframe
Then, we did some visual research and collected a mood board to ensure a holistic visual direction for UI design and photo shooting. After communicating the visual guide with the UI designer, we integrated UI interface design to produce high-fidelity mockups. At the same time, we first met with developers to prioritize some features that they could start researching. 
📱 FINAL PRODUCT
 ✅ MVP - v1.0
It took us about 3 weeks to develop the website and overall less than 5 months to go through the process from a vague business idea to website soft-launch, with a collaborative effort with Data Scientists, Designers, Engineers, and Medical Experts. For the next few weeks, we will optimize and iterate to a V2.0 to prepare for a full launch soon!

You may also like

Back to Top